依据上级文件精神,结合秦淮区实际,现将2022年秦淮区外来务工人员随迁子女入学工作实施办法公布如下:
一、报名条件
依据上级文件要求,外来务工人员随迁子女主要指:处于义务教育阶段、随务工父母(或法定监护人)来宁暂住、非南京市户籍的适龄儿童少年。不包括本市户籍在市内跨区流动的务工人员子女。
依据南京市教育局有关要求,外来务工人员随迁子女到秦淮区公办小学就读,该子女需年满6周岁(2015年9月1日至2016年8月31日期间出生),其父母(或法定监护人)应在秦淮区实际居住满一年(至2022年5月31日止),同时需提供以下材料的原件及复印件:
(1)家庭户口簿和父母(或法定监护人)身份证;
(2)由公安部门出具的父母(或法定监护人)在本区居住地连续居住且满一年(至2022年5月31日止)的有效居住证;
(3)父母(或法定监护人)在宁缴纳社会保险连续且满一年(至2022年5月31日止)的凭证;或经市场监督管理部门颁发的在宁连续且满一年(至2022年5月31日止)的有效营业执照,且在之后一直按规定正常经营,未中断;
(4)出生证等证件。
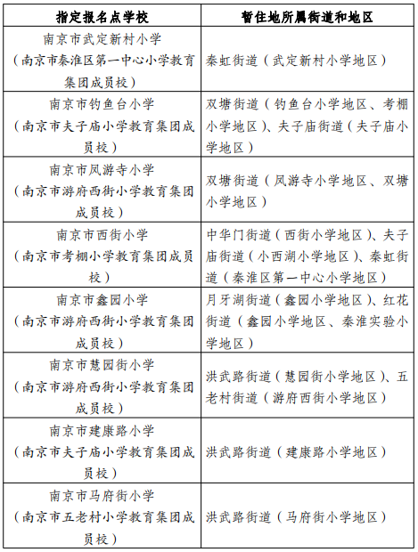
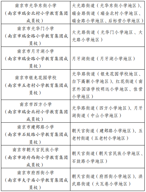
二、报名地点
暂住地所属辖区街道的指定报名点学校如下:
三、日程安排
暂住在秦淮区且符合入学条件的外来务工人员随迁子女,由其父母(或法定监护人)于7月5日携带相关材料到暂住地所属辖区街道的指定报名点学校申请报名,待本区户籍学生义务教育学位派定后,统筹安排学校就读,不参加电脑派位。若外来务工人员(或法定监护人)在为其随迁子女登记时提供与事实不符材料,一经查实,区教育局将不予安排其随迁子女入学。
本办法由秦淮区教育局负责解释。
南京市秦淮区教育局
2022年6月29日





