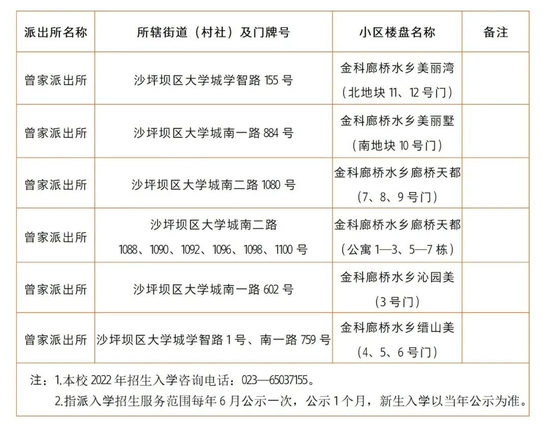
大学城树人小学

大学城树人第二小学

1. 大学城树人集团2022年招生入学咨询电话:023-65781216;
2. 指派入学招生服务范围每年6月公示一次,公示1个月,新生入学以当年公示为准;
3. 按2021调整招生服务范围相关政策,设置“3年过渡期”,即从2021年至2023年,在满足当年学位紧张学校招生条件下,以下地址新生入学时,可在大学城树人小学和现指派入学学校选择入学,并签订承诺书。
① 重庆市沙坪坝区学智路647号、649号、651号、717号,学苑路137号,可在重庆大学城树人小学校、重庆大学城树人第二小学校选择入学;
② 重庆市沙坪坝区厚德路22号、24号,可在重庆大学城树人小学校、重庆大学城人民小学校选择入学;
③ 重庆市沙坪坝区大学城北路94号、大学城西路36号,可在重庆大学城树人小学校、重庆师范大学附属实验小学校选择入学。
科学城高桥学校

科学城第一实验小学(原实验一小永祥小学)
| 派出所名称 | 所辖街道(村社)及门牌号 | 小区楼盘名称 |
| 土主派出所 | 重庆市沙坪坝区永祥路106号 | 金科天宸 |
| (一街区) | ||
| 土主派出所 | 重庆市沙坪坝区永祥路107号 | 金科天宸 |
| (二街区) | ||
| 土主派出所 | 重庆市沙坪坝区永祥路105号 | 金科天宸 |
| (三街区) | ||
| 陈家桥派出所 | 重庆市沙坪坝区西盛路39号、41号、43号 | 金科天宸 |
| (四街区1.2.3栋) | ||
| 陈家桥派出所 | 重庆市沙坪坝区西盛路35号、37号、33号 | 金科天宸 |
| (五街区1.2.4栋) | ||
| 土主派出所 | 重庆市沙坪坝区永年路101号 | 金科天宸 |
| (六街区) | ||
| 土主派出所 | 重庆市沙坪坝区永年路39号 | 金科天宸 |
| (九街区) | ||
| 土主派出所 | 重庆市沙坪坝区西盛路30号 | 金科天宸 |
| (七街区) | ||
| 土主派出所 | 重庆市沙坪坝区西盛路31号 | 金科天宸 |
| (八街区) | ||
| 土主派出所 | 重庆市沙坪坝区西双大道16号 | 龙湖拉特芳斯 |
| 土主派出所 | 重庆市沙坪坝区西双大道20号 | 龙湖好城时光 |
科学城树人思贤小学

(图源:本地宝泡菜)
富力南开小学

科学城南开小学

大学城沙坪坝小学

科学城明远未来小学

科学城新凤小学

大学城人民小学
| 派出所名称 | 所辖街道(村社)及门牌号 | 小区楼盘名称 | 备注 |
| 虎溪派出所 | 重庆市沙坪坝区大学城中路38号 | 富力城地壹站 | |
| 虎溪派出所 | 重庆市沙坪坝区大学城中路46号 | 富力城翰湖 | |
| 虎溪派出所 | 重庆市沙坪坝区大学城中路48号 | 富力城春天里 | |
| 虎溪派出所 | 重庆市沙坪坝区大学城中路50号 | 富力城幸福里 | |
| 维多利亚别墅 | |||
| 虎溪派出所 | 重庆市沙坪坝区大学城中路52号 | 富力城公园别墅 | |
| 虎溪派出所 | 重庆市沙坪坝区景阳路39号 | 富力城新一站 | |
| 虎溪派出所 | 重庆市沙坪坝区景阳路56号 | 富力城蝶花岸 | |
| 虎溪派出所 | 重庆市沙坪坝区盛德路943号 | 富力城书香里 | |
| 虎溪派出所 | 重庆市沙坪坝区景苑路8号、12号 | 熙街一、二街区 | |
| 虎溪派出所 | 重庆市沙坪坝区厚德路22号、24号 | 湖岸家园A、B区 | |
| 注意:厚德路22号、厚德路24号的业主子女在2022、2023年入学时,在满足学位紧张学校招生条件下,可在大学城人民小学、大学城树人小学选择入学;二孩入学时可按“一户读同校”的原则自愿选择。 | |||
科学城南开景阳小学

西永第一小学

重庆师范大学附属实验小学

康居西城小学
1.康居西城公租房租赁户的子女,且租赁户及其子女均是共同承租人;
2.学生及监护人(至少一方)的实际居住地与所申请的公租房地址应一致;
3.学生监护人(至少一方)须在高新区直管园范围内务工或纳税;
科学城西苑小学

大学城第二小学





