红桥区
停课不停学 中小学这样做
为阻断新型冠状病毒感染的肺炎向校园蔓延,切实保障广大师生的身体健康和生命安全,坚决打赢这场疫情防控阻击战,红桥区教育局按照《天津市中小学“停课不停学,学习不延期”工作方案》的部署,提出了“停课不停学,离校不离师;停课不停教,离岗不离责”的工作要求,明确了“一校一方案、一师一计划、一生一课表”的工作举措,通过“线上学习、线上管理、线上家校通”的模式,采取网上指导与线上学习相结合、学科学习与生活体验相结合、学校主导与家庭协作相结合的方式,确保学生在家进行高质量的学习和健康的生活。
1、坚持五育并举,实现学习内容课表化
各学校根据区教育局整体部署和“线上教育教学课程与周课时总表(表一)”,依据国家课程计划,科学制定每个年级的课程和课时,既有规定的必修学习内容,又有符合学生居家生活特点的选修内容,形成“一校一方案”。学生将从2月10日起,在班主任和学科教师的指导下,迎来“一生一课表”式的线上个性化学习。德、智、体、美、劳、心理健康教育以及疫情防控等内容都会实现课程化,引导学生学会时间管理,明确学习内容,做好学习规划,确保学生既能在规定时间内完成各项学习任务,又能不断强化居家生活的习惯养成。
2、打造“双师双课”,实现毕业班学习效益最优化
病毒无情,教师有爱,在疫情防控的特殊时期,抓牢毕业班工作不放松。结合市教委推出的初、高中毕业班16个学科、60余节毕业班专题讲座,由各班任课教师指导学生按时收看,并进行分层指导、作业布置,在“班级学习坊”中设定时间答疑解惑,形成市级名师引领、任课教师依据学情进一步完善的网络“双师课堂”。同时,组建区级“教研员+名师”毕业班备考复习讲师团,以市教委对2020年中高考改革的政策为依托,录制复习指导课和学科专题讲授课,科学指导学生进一步明确复习的内容和策略,让学生学会“自主学习、自主探究、自主总结、自主检测”,为迎接中高考奠定良好的基础。
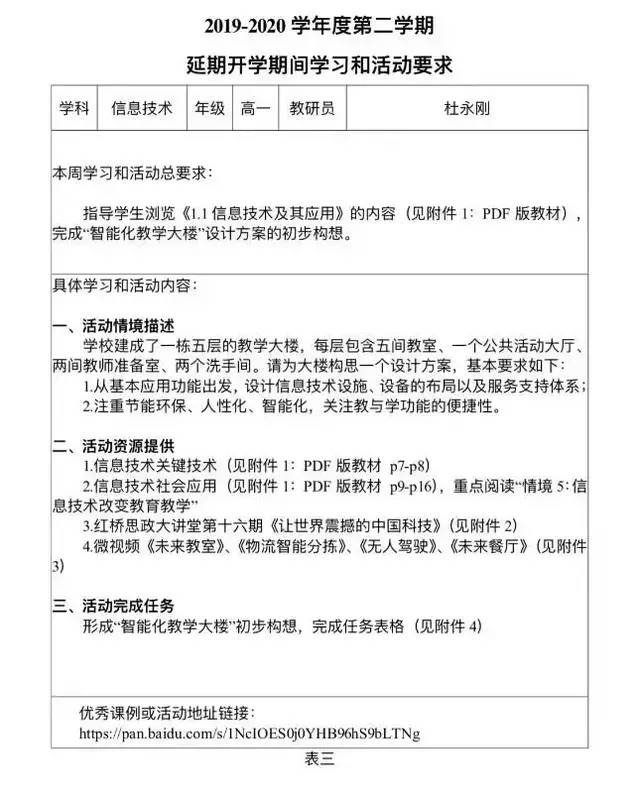
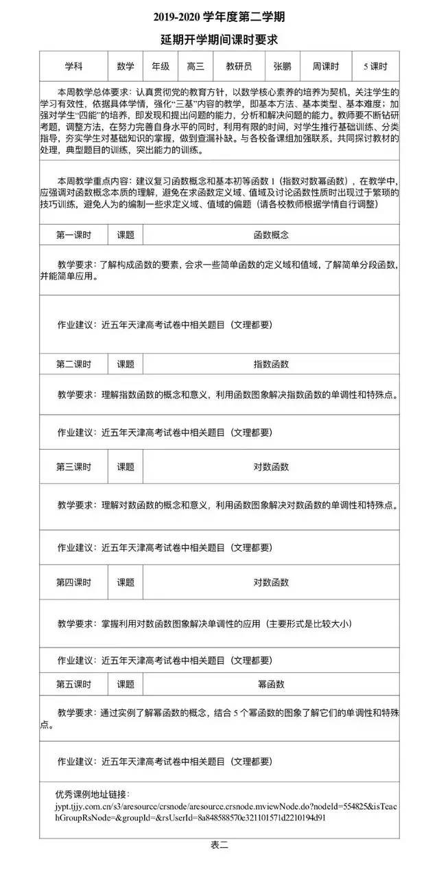
3、畅通网络渠道,实现教研指导常态化
通过“网络视频会议”组织全区教研活动,教研员详细制定延期开学期间的“学科教研计划”和“延期开学期间课时要求(表二)、延期开学期间学习和活动要求(表三)”,各学科教师按照教研员的要求和推送的教学资源,精心做好网络授课的各项准备,形成“一师一计划”。建立常态化网上教研机制,解决教师备课中的疑难问题,使教研员与教师之间的沟通实现时时通、事事通、人人通。
4、家校互通互联,实现交互管理一体化
组建“两个团队”,即学业指导团队和信息技术保障团队,应用“两个平台”,即“学校微官网” 和“班级学习坊”。通过 “学校微官网”推送优质教学资源,宣传疫情防控的相关知识,让家长知晓“停课不停学”期间学生在家自主学习的相关要求。通过“班级学习坊”,将学生零散的自主学习转变为有组织的网络学习。在每个“班级学习坊”里,教师团队和学生建立每日联系,掌握学情,了解进度,进行辅导,提高学生的自觉性,增强师生的互动性,有效实现家校互通、师生互联。
5、加强名师引领,实现优质资源共享化
进一步完善空中学习平台,通过“互联网+课堂教学”充分发挥我区三个特级教师工作室、四个名师团队和11名正高级教师的引领辐射作用。先期推出“两个工作室”和“一个团队”提供的400项资源,通过多种渠道与广大师生共享。例如“徐长青名师工作室”推介200个数学题例解析和100个数学知识点“思维导图”,“许洪媛名师工作室”推介了50个幼儿居家游戏方案, “杜永刚教育技术团队”推介50节信息技术微课等,为延期开学期间开展网络教育教学提供有力保障。
面对疫情和延期开学的特殊情况,红桥区教育局充分发挥“互联网+教育”的优势,对每个学生负责,精心设计好适合学生健康成长的课程,做到学习内容可选择,学习过程可持续,学习效果有保障,学习品质有提升,不断创新工作思路,提升工作效率,确保区域教育教学的平稳有序开展,为新学期的到来做好充分的准备。





