》》》报名时间
6月25日(星期六),各幼儿园(公办园、民办园)开始公布招生简章,时间不少于7天;
7月2日(星期六)开始正式招生。
》》》报名条件
凡符合报名条件的年满3周岁(2018年9月1日至2019年8月31日间出生)的幼儿均可报名。
》》》天津幼儿园收费
一、公办园

保育教育费收费标准按照幼儿园等级分为示范园、一级园、二级园、三级园、四级园五档,教育部门办园的保育教育费收费标准从每月1060元至240元不等,非教育部门办园的保育教育费收费标准从每月1272元至288元不等。
一、民办园
(一)民办幼儿园除收取保育教育费、住宿费、代办服务性收费外,不得再向幼儿家长收取其他任何费用。
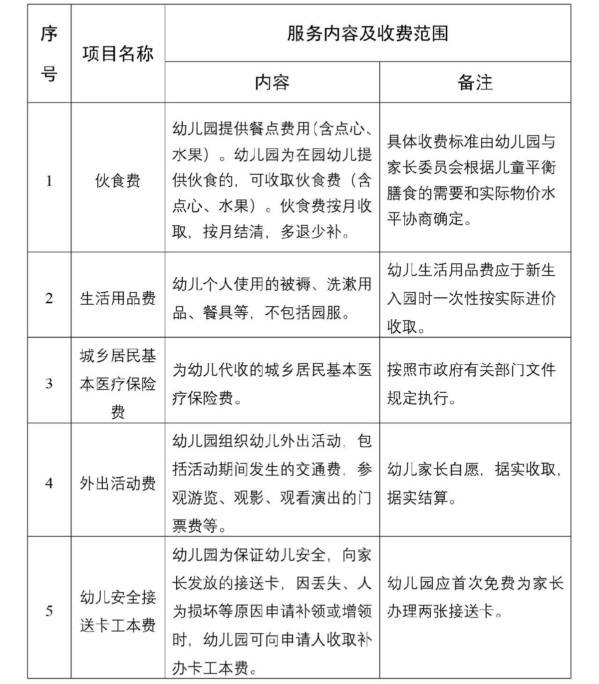
(二)非营利性民办幼儿园代办服务性收费包括:伙食费、生活物品费、城乡居民基本医疗保险费、外出活动费、幼儿安全接送卡工本费。
(三)营利性民办幼儿园代办服务性收费项目,可由幼儿园按照“确有必要、家长自愿;据实收取,不得盈利;及时结算,定期公布”的原则,在不违反国家及本市有关规定的前提下自主确定。
幼儿园降低收费标准的,所有在园幼儿均按照新标准执行;提高收费标准的,应当实行“新生新办法,老生老办法”。





