重要提醒:收到疫情影响,2021-2022学年度第二学期初中转学不再采取现场登记的方式,改为线上提交材料。
》》》登记审核时间及地点
2022年1月17日上午8:30—11:30下午:13:30—17:00
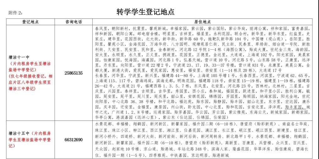
图源:滨海新区教体局
》》》注意事项
1、请转学登记家长(仅限一位法定监护人)应遵守当时疫情防控有关规定,在指定时间持上述佐证材料和当日健康码绿码等,严格遵照学校防疫要求,进入学校指定地点审核材料。届时学校对于就读在疫情中、高风险地区的学生不做接待、暂不办理转学,家长可电话联系学校线上发送佐证材料照片后再做下一步安排。如有瞒报、谎报个人就学经历和行踪等情况,将依法追究其刑事责任。
2、新区教体局将联合新区公安、房管等部门对学生所报佐证材料进行审查,如发现虚假证件信息或学生不是正常在籍生,不予转学,学生须返回学籍所在校就读,情节严重者追究其法律责任。
3、各教育部门咨询电话:
泰达街(开发区):25203121
保税区:84905055
高新区:84806258
生态城:67289022
东疆港:25601294
4、特别提示:因疫情原因且为方便家长就近办理,新区教体局委托局属初中学校进行转学登记审核,由于部分学校学位紧张,登记地点不一定为接收学校。如家长提交转学申请,即表示同意接受新区教体局下一步统筹安置。





