【2021年】
自拟题目
培根说:“欣赏者心中有朝霞、露珠和常年盛开的花朵。”我们希望得到他人的欣赏,他人的欣赏如流滋润心田,让人获得奋进的力量:我们也要学会欣赏他人,欣赏他人会在自己心中搭下善与爱的种子,不断提升人生境界;我们还要学会欣赏自己,欣赏自己オ会内心有光,自信乐观地面对生活。对此,你有怎样的经历和感悟呢?请自拟题目,自选角度,写一篇文章。
要求:
(1)紧扣主题,内容具体充实;
(2)有真情实感;
(3)文体不限(诗歌、戏剧除外);
(4)不少于600字;
(5)文中请回避与你相关的人名、校名、地名。
【2020年】
自拟题目
常听有同学说:我很烦恼,因为生活中总能遇到困难;我很焦虑,因为学习总能带给我压力;我很迷茫,因为在成长的过程中总有些事情让我不知所措。
这时候需要调节自己,相信自己一定能走出阴霾,心里充满阳光。以此为题,自拟题目,写一篇文章。
要求:
(1)文体不限(诗歌除外);
(2)字数不少于600 字;
(3)不得出现真实的人名、校名。
【2019年】
自拟题目
有人说助力成长的是梦想,有人说助力成长的是亲人的鼓励与陪伴,有人说,助力成长的是挑战困难的勇气、坚强的意志、果断的行动力……同学们,助力你成长的是什么呢?请自拟题目,写一篇文章。
要求:
(1)紧扣主题,内容具体充实;
(2)有真情实感;
(3)文体不限(诗歌、戏剧除外);
(4)不少于600字;
(5)文中请回避与你相关的人名、校名、地名。
【2018年】
自拟题目
“一切都将会过去:而那过去了的,就会成为亲切的怀恋。”这是普希金《假如生活欺骗了你》中的诗句。诗人告诉我们:生活不可能一帆风顺,当越过坎坷,募然回首时,你往往会发现,那些过去了的都已成为人生宝贵的财富,成为你“亲切的怀恋”。同学们,你也曾有过这样的经历和感受吧?请自拟题目,写一篇文章与大家分享。
要求:
(1)题目自拟;
(2)紧扣材料主题,内容具体充实;
(3)有真情实感;
(4)文体不限(诗歌、戏剧除外);
(5)不少于600字;
(6)文中请回避与你相关的人名、校名、地名。
【2017年】
一段____的旅程
每个人的一生都是一场独特的旅行,旅途中我们播种希望,放飞梦想;我们享受快乐,也体验忧伤……我们在前进中感知世界的奇妙,也收获生命的成长。
请你以“一段________的旅程”为题目,写一篇文章。
要求:
(1)将题目补充完整;
(2)内容具体,有真情实感;
(3)文体不限(诗歌、戏剧除外);
(4)字数不少于600字;
(5)文中请回避与你相关的人名、校名、地名。
【2016年】
值得_____
在人的一生中,总有一些记忆值得珍藏,总有一些道理值得感悟,总有一些梦想值得追求……
以“值得________”为题写一篇作文。
【2015年】
晒出我的____
“晒”已经成为十分流行的网络用语,“晒”就是一起分享,晒一张聚会的照片,与人分享真挚的情谊,晒一件自己的作品,与人分享个性的美丽;晒一本书、一首歌、一份心情......同学们,你想“晒”点什么呢?
请以“晒出我的_______”为题目,写一篇文章。
【2014年】
我心灵的甘露
生命如花,离不开雨露的滋润。无论是美丽的自然风光,经典的艺术形象,神秘的科学世界;还是刻骨铭心的故事,激动人心的场面,砰然心动的瞬间;甚或是生活中一次倾心的交谈,一句深情的叮嘱,一个鼓励的眼神……点点滴滴,都如同清纯的甘露滋润心田。什么是滋养你心灵的甘露呢?
请以“我心灵的甘露”为题目,写一篇文章。
【2013年】
捡拾幸福
有人说生活太平凡,幸福很遥远。其实,点点滴滴的幸福在你的生活中俯拾皆是。只要用发现的眼光看待世界,用感恩的心态采撷生活,你就能够收获许多幸福的印记。课堂上一声真诚的赞许,赛场上一句热情的鼓励;手机里一张张欢聚的照片,餐桌上一盘盘温暖的饭菜;抑或是一次快乐的远足,一次春雨中的漫步,一次醉心的阅读,一次成功的哭泣……同学们,用心捡拾生活中的幸福吧,把它装入行囊,伴你快乐成长!
请以"捡拾幸福"为题目,写一篇文章。
【2012年】
以微笑____
印度诗人泰戈尔说:“花儿是泥土的微笑。”在大千世界中,每一个生命,每一种体悟,每一段时光,甚至每一次破茧而出、痛并快乐的经历,都值得我们以微笑迎接,以微笑倾听,以微笑包容,以微笑纪念和珍藏……
请以“以微笑_______”为题目,写一篇文章。
【2011年】
如星子滑过夜空
同学们,回首你的初中生活,一定会有一些值得怀念的往事,难以忘却的身影,记忆犹新的画面,如同闪亮的星子(星星),将你记忆的夜空点燃得璀璨而美丽,那星子,或许是父母的关爱,师长的教诲,同伴的友情;或许是拼搏的汗水,成功的欢悦,自信的笑颜;或许是懊悔的泪光,成长的烦恼,青春的思索……那星子虽然已经在夜空滑过,但它所闪耀的光辉却会永远与你相伴。请选取其中最明亮的,来铭记你的初中时代吧!
请以“如星子滑过夜空”为题目,写一篇文章。
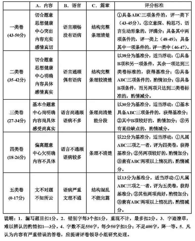
【评分标准】
【





