2022年朝阳区自有住房且对应多所服务学校划定入学服务片的适龄儿童入学须知
一、办理对象
1.适龄儿童及其父母或其他监护人户口在划定入学服务片内,且户主为其父或母或其他监护人,实际居住地(房屋所有权人或房屋权利人为其父或母或其他监护人)同时属于划定入学服务片内的本区户籍适龄儿童。
2.适龄儿童及其父母或其他监护人户口在划定入学服务片内,户主为其祖父母或外祖父母,实际居住地(房屋所有权人或房屋权利人为其祖父母或外祖父母)同时属于划定入学服务片内的本区户籍适龄儿童。
3.实际居住地(房屋所有权人或房屋权利人为其父或母或其他监护人)属于划定入学服务片内的本市外区户籍适龄儿童。
4.联审通过且实际居住地(房屋所有权人或房屋权利人为其父或母)属于划定入学服务片内的非本市户籍适龄儿童。
二、提交材料
1.从“北京市义务教育入学服务平台(朝阳区)”中打印的“学龄人口信息采集表”(监护人须签字);
2.全家户口簿(儿童本人页、户口首页、户主页、父母页);
3.出生证明;
4.家庭实际居住地证明(凭房屋所有权证或不动产权证书等)。
三、办理时间
2022年5月5日——6月17日
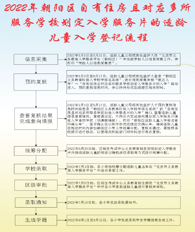
四、入学流程






