2022年朝阳区拟就读民办学校、公办寄宿学校的适龄儿童入学须知
一、办理对象
凡是在“北京市义务教育入学服务平台(朝阳区)”中完成学龄人口信息采集工作并取得“学龄人口信息采集表”的适龄儿童。
患有无法自理或可能影响他人的精神疾病和传染疾病等情况的适龄儿童不能报名公办奇宿学校。
确认填报民办学校即表示认可学校的收费标准和其他要求,一旦录取即确认到该校就读。
二、提交材料
1.从“北京市义务教育入学服务平台(朝阳区)”中打印的“学龄人口信息采集表”(监护人须签字);
2.从“朝阳区义务教育阶段入学转学报名系统”中打印的“朝阳区适龄儿童入学报名意向确认单”(监护人须签字);
3.全家户口簿;(儿童本人页、户口首页、户主页、父母页);
4.出生证明;
5.家庭实际居住地证明(自有住房凭房屋所有权证或不动产权证书等材料;租住房屋凭房屋租赁合同及出租房屋发票、出租房屋所有权证或不动产权证书、房主身份证等材料)。
三、办理时间
2022年6月4日——6月7日
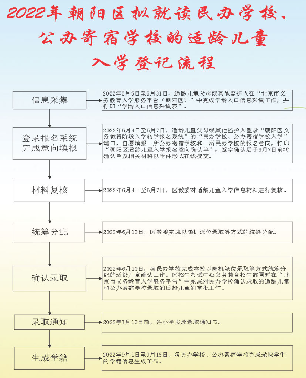
四、入学流程






