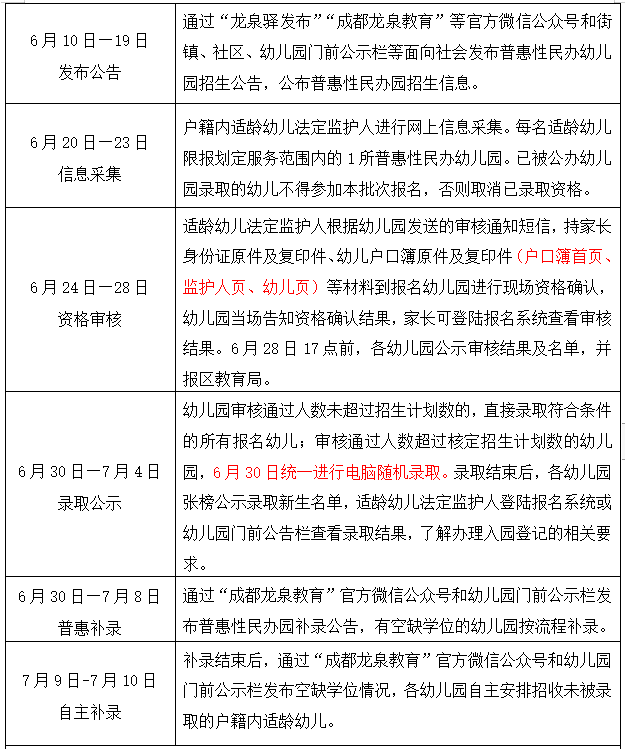
一、信息采集
采集时间:6月20日9:00—6月23日17:00
采集入口:幼儿园招生入园服务平台(点此进入)
二、现场资格审核
审核时间:6月24日9:00—28日17:00
适龄幼儿法定监护人根据幼儿园发送的审核通知短信,到报名幼儿园进行现场资格确认,幼儿园当场告知资格确认结果。
三、电脑随机录取
摇号时间:6月30日
幼儿园审核通过人数未超过招生计划数的,直接录取符合条件的所有报名幼儿;审核通过人数超过招生计划数的,实行电脑随机录取,电脑随机录取时间为6月30日下午。
四、公布录取结果
6月30日下午,适龄幼儿监护人可登录报名系统或幼儿园门前公示栏查看录取结果,了解办理入园的时间、地点及所需材料。
五、普惠性民办园补招
6月30日,发布普惠性民办幼儿园补招公告,有空缺学位的幼儿园按流程补招。所有已录取的幼儿不得参加补招,一经发现取消入园资格。
六、办理入园登记
适龄幼儿法定监护人携带幼儿园通知中要求的相关材料在规定时间内办理新生入园手续。未在规定时间内办理入园手续的视为自动放弃入园资格,幼儿园不再保留学位。空缺学位不再补录。





