南京林业大学2022年硕士研究生招生简章
一、招生计划
2022年我校拟招收攻读硕士学位研究生约2280余人。
全日制:学术型硕士研究生约744人、专业学位硕士研究生约1085人;
非全日制:专业学位硕士研究生约455人;
“退役大学生士兵”专项计划约12人,专项专用。
专业目录中公布的各专业、专业方向的拟招生人数仅供参考,实际招生人数将根据教育部正式下达的招生计划、实际录取的推免生人数及生源情况进行调整。
二、参加全国统一入学考试
(一)报考条件
报名参加全国硕士研究生招生考试的人员,须符合下列条件:
1. 中华人民共和国公民。
2. 拥护中国共产党的领导,品德良好,遵纪守法。
3. 身体健康状况符合国家规定的体检要求。
4. 考生必须符合下列学历等条件之一:
① 国家承认学历的应届本科毕业生(含普通高校、成人高校、普通高校举办的成人高等学历教育等应届本科毕业生)及自学考试和网络教育届时可毕业本科生。考生入学报到前须取得国家承认的本科毕业证书或教育部留学服务中心出具的《国(境)外学历学位认证书》,否则录取资格无效;
② 具有国家承认的大学本科毕业学历的人员;
③ 获得国家承认的高职高专毕业学历后满2年(从毕业后到录取当年入学之日,下同)或2年以上人员,以及国家承认学历的本科结业生,按本科毕业生同等学力身份报考;
④ 已获硕士、博士学位的人员。在校研究生报考须在报名前征得所在培养单位同意。
(二)工商管理、工程管理硕士报考要求
报名参加工商管理(125100)、工程管理(125601)硕士专业学位研究生招生考试的人员除符合以上要求外,须达到以下要求:大学本科毕业后有3年以上工作经验的人员;或获得国家承认的高职高专毕业学历后或者大学本科结业后,有5年以上工作经验,达到与大学本科毕业生同等学力的人员;或已获硕士学位或博士学位并有2年以上工作经验的人员。
(三)“退役大学生士兵计划”报考要求
报考“退役大学生士兵计划”的考生,应为高校学生应征入伍退出现役,且符合硕士研究生报考条件者,报名时应选择填报“退役大学生士兵计划”,并务必正确填报本人《入伍批准书》和《退出现役证》编号。
高校学生指全日制普通本专科(含高职)、研究生、第二学士学位的应(往)届毕业生、在校生和入学新生,以及成人高校招收的普通本专科(高职)应(往)届毕业生、在校生和入学新生。
(四)同等学力报考相关要求
除复试科目栏注明“接收同等学力报考”的部分非全日制硕士招生专业类别(领域)外,其它全日制招生学科(类别)、专业(领域)不再接收同等学力考生报考。以同等学力参加复试的考生,在复试中须以笔试形式加试2门所报考专业相关的本科主干课程,加试科目不得与初试科目相同。
(五)网上报名、网上确认(现场确认)等要求
第一阶段:网上报名要求
报名时间:网上报名时间为2021年10月5日至10月25日,每天9:00-22:00。
网上预报名时间:2021年9月24日至9月27日,每天9:00-22:00。
网上报名时间充裕,建议广大考生合理安排报名时间,避开报名初期、末期高峰,避免网络拥堵影响报名。报名期间,考生可自行修改网上报名信息或重新填报报名信息,但一位考生只能保留一条有效报名信息,考生须按要求如实填写报名信息。
报名网址:中国研究生招生信息网(公网网址:http://yz.chsi.com.cn,教育网址:http://yz.chsi.cn,以下简称“研招网”)。
特别提醒:考生须在上述规定时间内上网报名,逾期不能补报或修改报名信息,并按照各省考点要求支付报名费。报名期间将对考生学历(学籍)信息进行网上校验。考生可在报名前或报名期间自行登录“中国高等教育学生信息网”查询本人学历(学籍)信息。未通过学历(学籍)校验的考生应及时查询修改错误数据,复试前须提交相关验证报告等佐证材料。考生应认真了解并严格按照报考条件及相关政策要求选择填报志愿。因不符合报考条件及相关政策要求,造成后续不能网上确认(现场确认)、考试、复试或录取的,后果由考生本人承担。
第二阶段:网上确认 (现场确认)
确认时间:2021年11月上中旬,具体时间由报名所在省份教育招生考试机构确定,考生须确认网上报名信息和采集本人图像等相关电子信息,同时按规定缴纳报考费,逾期不再补办。具体网上(现场确认)确认相关事宜见后期各个省市考点公布的网报公告。
网上确认需提供本人身份证、学历学位证书(应届本科毕业生持学生证)等电子材料,由报考点工作人员进行核对。考生应当按报考点规定配合采集本人图像等相关电子信息。报考“退役大学生士兵”专项计划的考生还应提交本人《入伍批准书》和《退出现役证》原件和复印件。
所有考生均应当对本人网上报名信息进行认真核对并确认。报名信息经考生确认后一律不作修改,因考生填写错误引起的一切后果由其自行承担。
第三阶段:打印《准考证》(2021年12月18日至27日)
考生应当在规定时间段内凭网报用户名和密码登录“研招网”下载打印《准考证》。《准考证》使用A4幅面白纸打印,正、反两面在使用期间不得涂改或书写。考生凭下载打印的《准考证》及有效居民身份证参加初试和复试。
(六)考试时间
2021年12月25日至26日(上午8:30-11:30,下午14:00-17:00);2021年12月27日(上午8:30-11:30)须携带画板等绘图工具的考试科目
(七)报考类别
1、非定向
报考非定向研究生一经录取即须将档案转入本校,毕业后在国家规定的服务范围内由研究生与用人单位通过“双向选择”,落实就业单位。报考我校全日制相关专业的考生网报时须填报非定向。
2、定向
在正式录取前与用人单位和学校签订定向就业、培养合同。被录取为研究生后学习期间不转户口和工资关系,毕业后回原单位工作。原则上非全日制硕士研究生招收在职定向就业人员,报考我校非全日制专业的考生在统考网报时应填报定向生类别。
(八)学习方式
1、全日制
全日制研究生是指符合国家研究生招生规定,通过研究生入学考试或者国家承认的其他入学方式,被我校录取后,在学校规定的修业年限内,全脱产在校学习的研究生。根据学校发展需要,我校全日制硕士研究生招生不接收定向生(在职考生)报考。
2、非全日制
非全日制研究生在学校规定的修业年限内,在从事其他职业或者社会实践的同时,采取多种方式和灵活时间安排进行非脱产学习,不调入人事档案,学习期间,学校将不提供住宿。毕业时,学校根据其修业年限、学业成绩等,按照国家有关规定发给相应的、注明学习方式的毕业证书;其学业水平达到国家规定的学位标准,可以申请授予相应的学位证书。
三、关于学费、学制和奖、助学金的说明
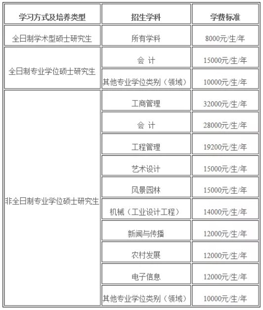
(一)2022年学费标准 (备案中,届时根据《南京林业大学教育收费公示》收取学费)

(二)学制
1. 学术型硕士、非全日制专业学位硕士研究生学制为3年;
2. 全日制专业学位硕士研究生学制:除英语笔译(055101),其他专业学位类别(领域)学制为3年。
(三)奖助学金
1、学校设立“校长特别奖学金”,奖励金额20000元,每年评审1次,奖励次数不限,名额根据当年度评奖通知为准,只要符合申请条件的全日制在读硕士研究生均可申报获得;
2、学校针对全日制硕士研究生设立研究生学业奖学金、国家助学金、国家奖学金等支持研究生完成学业。
(1) 第一志愿报考我校并被录取的全日制硕士研究生,第一学年将获得学业奖学金8000元和国家助学金6000元;(2) 非第一志愿报考我校的全日制硕士研究生,第一学年将获得学业奖学金4000元和国家助学金6000元;(3) 其它学年学业奖学金通过评定发放,奖学金分别为12000元(20%)、8000元(50%)和6000(30%),国家助学金6000元;
3、全日制硕士研究生均可参加国家奖学金的评定,评定按照国家及我校有关规定执行,国家奖学金奖励标准为硕士每生每年20000元;
4、全日制硕士学位研究生还可以申请企业、社会团体和个人在我校设立的研究生奖助学金;
5、学校每年将投入一定经费,作为研究生勤工助学基金,面向全日制研究生设立研究生助管、助辅岗位,并建议研究生导师根据研究生助研业绩发放研究生助研津贴;
6、对家庭经济困难和在校学习期间因其家庭或本人遭遇特殊灾害或发生突发性重大事故、疾病等原因而产生的临时生活困难的研究生,学校将采取发放特殊困难补助等方式,加大资助力度。
具体内容详见《南京林业大学研究生奖助学金体系改革实施方案(修订)》。
四、其它
1. 考生应自觉树立遵章守纪、诚实考试的意识。初试期间,考生应自觉遵守《全国硕士研究生招生考试考场规则》及各考点考场纪律;复试期间,考生应自觉遵守考场规则及考生所签署的《诚信复试承诺书》等内容,在复试录取结束前不得对外透露或传播复试试题内容等有关情况。
2. 思想政治素质和品德考核是保证入学新生质量的重要工作环节,复试阶段将进行思想品德考核,对于思想品德考核不合格者不予录取。为保证考试的严肃性,对任何一门考试科目违纪、作弊或缺考考生的所有答卷均不予评阅。
3. 复试选考科目原则上不得与初始科目相同。
4. 体检等相关工作在考生拟录取后组织进行,届时请查看复试通知。
5. 新生入学报到时审查应届生毕业证书原件。
6. 鉴于疫情管理常态化,我校后续研究生招生考试工作将在上级主管部门有关疫情防控的最新要求指导下开展,考生须及时关注我校及报考点的相关通知,做好个人防控措施,保障自己和他人的生命安全及身体健康。有关研究生招生的信息及政策如有变化,将第一时间通过我校研究生招生信息网(https://yz.njfu.edu.cn/)发布,请注意关注“南京林业大学研招办”微信公众号。欢迎考生访问并查阅我校2022年硕士研究生招生专业目录和相关工作通知。
南京林业大学研究生招生办公室联系方式
地址:南京市龙蟠路159号
邮编:210037
电话:(025)85427772、(025)85427119
E-mail:grad2@sina.com





