根据《2022年全国硕士研究生招生工作管理规定》,所有参加全国硕士研究生招生考试的考生均须在规定时间内,进行网上报名、网上交费,并按照所选报考点的要求进行确认。 只有完成以上步骤,报名流程才算结束。
东南大学报考点(代码:3202)采用网上确认的方式,凡是选择东南大学报考点的考生凭中国研究生招生信息网(以下简称“研招网”)网上报名系统的用户名及密码登录,按流程进行网上确认。
一、网上确认对象
东南大学报考点仅接收报考东南大学(学校代码:10286),且于10月25日前完成网上交费的下列考生:
1、就读学校在南京的应届本科毕业生(网上确认时须提交南京市高校有效学生证电子版);
2、户口或工作单位在南京的往届考生(网上确认时须提交南京市户口本或南京市社保近半年缴费记录电子版);
3、强军计划考生。
二、网上确认时间安排
上传材料起止时间:2021年11月2日0:00---11月3日24:00。
补充材料上传截止时间:2021年11月4日17:30。
考生须按时上传各类审核材料(详见“三、网上确认材料清单”),上传材料成功后,请考生密切关注短信通知,并及时登录网上确认系统查看审核结果。 如未通过审核,应根据提示按时重新提交相关材料。 审核结果显示为“审核通过”,表示已完成网报信息确认。
因未及时关注通知而造成网上确认不成功的,责任由考生承担。
注意:建议考生尽早上传材料,以免因网上审核不通过没有充足时间重传材料。
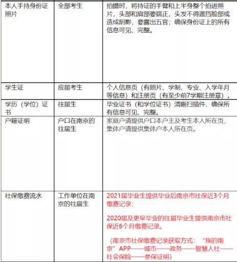
三、网上确认材料清单




来源:东南大学研招
四、网上确认流程
1、登录系统
考生凭在“研招网”网上报名系统的用户名及密码登录网上确认系统。 确认网址:点此进入,支持手机端和PC端,或者使用手机直接点此扫描二维码进入确认系统。
2、确认步骤

来源:东南大学研招
五、注意事项
1、考生须提前准备好网上确认材料,便于顺利进行网上确认。 考生上传材料成功后,请等待审核并及时登录网上确认系统查看审核结果,如未通过审核,应根据提示重新提交相关材料。
2、所有材料照片或图片必须对焦准确,照片清晰,照片中文字可肉眼识别。
3、根据教育部文件规定,“所有考生均应当对本人网上报名信息进行认真核对并确认。 报名信息经考生确认后一律不作修改,因填写错误引起的一切后果由考生自行承担。 ”
4、请考生在2021年12月18日至12月27日期间,凭网报用户名和密码登录“研招网”自行下载打印准考证。
5、请考生在考试前一周左右,登录东南大学研究生招生网 (yzb.seu.edu.cn)查看东南大学报考点(代码:3202)考场安排。





